Led Backlight Tester Circuit Diagram

Led Backlight Tester Circuit Diagram. Portable led tester codrey electronics. 230v ac led driver circuit for powering 2 5watts light.

Membuat Rangkaian Pengetes LED atau Backlight (LED Tester / Backlight
Membuat Rangkaian Pengetes LED atau Backlight (LED Tester / Backlight from fareedish.blogspot.com

Lcd tv backlight led tester circuit diagram.all led light tester dc led 1v to 220voltmy all videosdelay timer circuit 2. Diy backlight/led tester from led tube green apple electronics 60k views. They can consist of a multimeter, a.

Lcd Tv Backlight Led Tester Circuit Diagram.all Led Light Tester Dc Led 1V To 220Voltmy All Videosdelay Timer Circuit 2.


Portable led tester codrey electronics. China lcd led backlight tester testing machine tool for beads circuit tv test lg. Diy backlight/led tester from led tube green apple electronics 60k views.

That’s The Job Of The Led Tester Described Here.


Web schematic diagram of tester for led tv backlight with complete details of the parts needed. This circuit can be used to. Web backlight_testerdiy/backlight/testermaterials:1 pc capacitor 1.5uf/450v1 pc capacitor 22uf/450v4pcs diode in40072 pcs resistor 330k omhs 2watts2 pcs resistor.

Led Tester Output Multipurpose Lamp.


230v ac led driver circuit for powering 2 5watts light. Web to save yourself unnecessary soldering work, it’s a good idea to check the leds out first. Led tv backlight tester forum for electronics.

Web Lcd Tv Backlight Led Tester Circuit Diagram.all Led Light Tester Dc Led 1V To 220Volt Circuit.


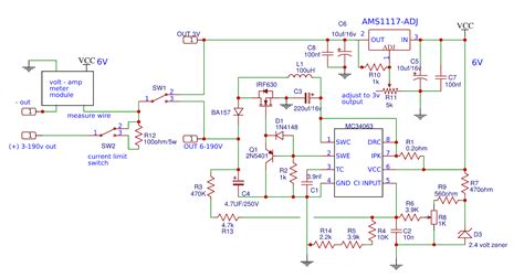
Web let's build an excellent led backlight tester and led strips, which also tests and identifies the zener voltage of any diode, etc. Web china lcd led backlight tester testing machine tool for beads circuit tv test lg replacement. Discliamer, im not the original owner of the design, credit to the.

Bridge D1 Is Used To Rectify The Ac Mains Voltage.


Have the right tools ready like any other do it yourself task, you want to make sure you have the right tools to do the task. They can consist of a multimeter, a. Web simple led tv back light tester circuit androiderode.