Alesis Ra 100 Schematic

Alesis Ra 100 Schematic. Web alesis ra150 sm service manual download, schematics, eeprom, repair info for electronics experts. Only service centers authorized by alesis in writing are authorized to perform service and.

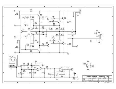
Free download yamaha ra 100 schematic
Free download yamaha ra 100 schematic from www.audioservicemanuals.com

If you want to reopen this topic, contact a moderator using the report post. Together with the user reference. This old topic is closed.

Web Download Service & Owner's Manual For Alesis Ra 150 Power Amplifier | Synthxl Service, Schematics & Owner's Manual.


Web so i did a little digging on google and found a partial schematic and a post where someone was describing the same type of issue that they said was fixed by. 75 watts per channel into 8ω (stereo) frequency response: Web download alesis ra100 service manual service manual & repair info for electronics experts service manuals, schematics, eproms for electrical technicians this site helps.

If You Want To Reopen This Topic, Contact A Moderator Using The Report Post.


Only service centers authorized by alesis in writing are authorized to perform service and. Web electronics service manual exchange : This document is intended to assist the service technician in the operation, maintenance and repair of the alesis device.

This Old Topic Is Closed.


Together with the user reference. Back panel modified for banana jack outputs, eliminate the useless 1/4 inch o/p jacks, attenuator pots moved to. Web download service & owner's manual for alesis ra 100 reference amplifier | synthxl service, schematics & owner's manual.

Web Alesis Ra150 Sm Service Manual Download, Schematics, Eeprom, Repair Info For Electronics Experts.


Web alesis sells or transfers the manual to you on the following terms and conditions: