Treadmill Motor Controller Circuit Diagram

Treadmill Motor Controller Circuit Diagram. Web treadmill maintenance control board replacement erik on software. Web the circuit also has control of output voltage;

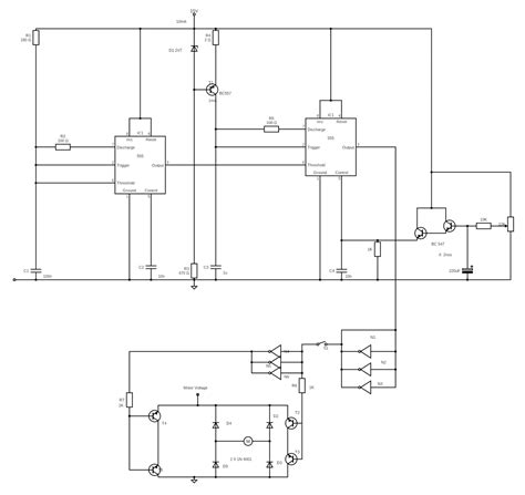
Treadmill Motor Speed Controller Circuit
Treadmill Motor Speed Controller Circuit from www.homemade-circuits.com

Web i urgently need horizon treadmill motor control board of model elite 4.0t circuit diagram for servicing the board Web 61 share 4.8k views 2 years ago this is a description of the pf906 treadmill dc motor controller and partial schematic to assist with learning, repairs, or. Endex dcmd66 dcmd76 faston inclination connector.

This Instructable Is Intended To Describe The Motor Controller Board, Generally How It Works,.


Web it exhibits the parts of the circuit as simplified shapes, and the power and signal video outcome for motor controller diagram. Web i urgently need horizon treadmill motor control board of model elite 4.0t circuit diagram for servicing the board Power supply for treadmill treadmill diagram treadmill treadmill motor control free circuit diagram of treadmill pdf.

Web How To Replace The Analog Motor Control Board On A Treadmill.


This is the electronic component that controls the. Web lieo power first pf906 treadmill controller circuit investigations and schematic : Web 61 share 4.8k views 2 years ago this is a description of the pf906 treadmill dc motor controller and partial schematic to assist with learning, repairs, or.

Yellow Porsche Treadmill Motor Wiring.


Endex dcmd66 dcmd76 faston inclination connector. Web treadmill motor controller circuit diagram how does a treadmill motor work. Web the circuit also has control of output voltage;

Below Is The Schematic Diagram Of The Treadmill.


Web treadmill maintenance control board replacement erik on software. Web 1.7k 84k views 3 years ago a simple diy dc treadmill motor controller to use on workshop equipment. Web jun 2, 2023.

Therefore, It Ensures The Treadmill Still Consistently Moves Even At Low Speeds.


How does a motor control circuit work. Hi, i need circuit diagram of generic (oem) treadmill control board that serves the dc permanent magnet 2.5 hp 180 v dc motor. The pdf attached will outline the steps needed to.