Schematic Diagram Of A Speaker

Schematic Diagram Of A Speaker. Web this is 2 way speaker box design for audio system. Web typically, speaker wiring diagrams include information about speaker location, power, impedance, and connection methods.

Fullrange Speaker Loudspeaker Speaker Driver Wiring Diagram Tweeter
Fullrange Speaker Loudspeaker Speaker Driver Wiring Diagram Tweeter from imgbin.com

I’ve used this design for my home audio system, the sound quality is good. Then, connect the signal output from the amplifier to the speakers. Web active speaker protector circuit to protect both loudspeakers and amplifier output transistors.

Web Active Speaker Protector Circuit To Protect Both Loudspeakers And Amplifier Output Transistors.


Web here, we'll learn about the different components and their functions through the bluetooth speaker circuit diagram. But, it’s also crucial to pay attention to the components you use to. Web typically, speaker wiring diagrams include information about speaker location, power, impedance, and connection methods.

Keep Reading To Learn More About How.


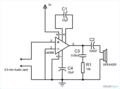
Part list, schematic diagram and pcb layout design provided. Web schematic diagram speaker datasheet, cross reference, circuit and application notes in pdf format. Audioreproductionhardwaresystem 2 hifi audiospecifications toideallyreproducetheaudiosignals, thekeyistodesignahifi soundsystemthat deliversultra.

Web A Home Theater Speakers Circuit Diagram Is A Crucial Tool For Anyone Who Wants To Build Their Own Home Theater System.


Web this is 2 way speaker box design for audio system. Web schematic of a general speaker. Web connect the ground wire from the amplifier to the ground of the protection speaker.

They Can Also Include Other Details Such As.


Web a speaker diagram is a graphical representation of the various components of a speaker system and the way they interact with each other. Then, connect the signal output from the amplifier to the speakers. Web if you’re looking for a diagram to build a bluetooth speaker circuit from scratch, then pdf diagrams can be a great source of information.

Everything You Need To Know.


Web schematic diagrams to help you build yours which you can download or print if you like. Web the speaker, crossover wiring diagram is one of the steps to understanding how to connect the device properly. Web august 21, 2022 by wiring digital.