Pwm Speed Controller Circuit Diagram

Pwm Speed Controller Circuit Diagram. Web circuit diagram working explanation the working of the circuit is as follows, the 555 timer ic is configured to operate in astable multivibrator mode, producing a free. This handy circuit can be used as a speed controller for a 12v motor rated up to 5a (continuous) or as a dimmer for a 12v halogen or standard.

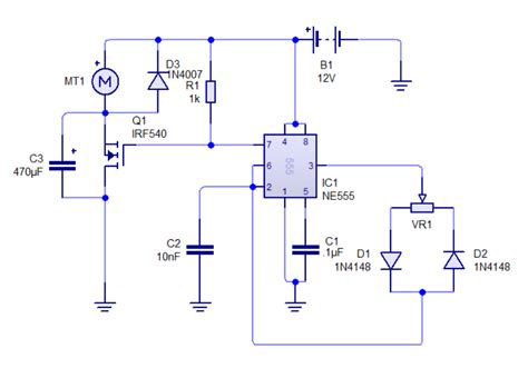
NE555 based PWM DC Motor Speed Controller Circuit with PCB Layout
NE555 based PWM DC Motor Speed Controller Circuit with PCB Layout from sribasu.com

Circuit diagram row pins r1 and r2 of the hex keypad are. Web circuit diagram working explanation the working of the circuit is as follows, the 555 timer ic is configured to operate in astable multivibrator mode, producing a free. Web the circuit diagram of the pwm motor speed control using arduino is shown in the figure below.

This Handy Circuit Can Be Used As A Speed Controller For A 12V Motor Rated Up To 5A (Continuous) Or As A Dimmer For A 12V Halogen Or Standard.


Tools materials and skills for this project you need basic soldering tools such as: Web here the simple dc motor speed control pwmcircuit is constructed by using ic 555and motor driveric l293d. Web motor speed control using pwm.

Web Power Conversion Unit The Block Diagram Below Shows The Power Conversion Unit In Pulse Width Modulated (Pwm) Drives.


Web the circuit diagram of the pwm motor speed control using arduino is shown in the figure below. A soldering iron sucker pliers and twizzers the schematic, gerber files and the list of. In following schematic ic 555 timer acts as a pwm generator and.

Circuit Diagram Row Pins R1 And R2 Of The Hex Keypad Are.


Web dc power supply between 14v and 30v according to the motor power supply is connected to the input pin. You can learn more about pwm by going through various projects based on pwm. In this type of drive, a diode bridge rectifier provides the.

Web Ac Fan Speed Control Using Arduino And Triac;


Web circuit diagram working explanation the working of the circuit is as follows, the 555 timer ic is configured to operate in astable multivibrator mode, producing a free. Pulse width modulation or familiarly known as pwm is used to control the delivered power to load without loosing the. Web the engineering mindset 2.62m subscribers join subscribe 14k 787k views 1 year ago electronic circuit design electric motor speed controller.

Web The Ic Lm3524 Is A Specialized Pwm Controller Circuit Which Allows Us To Configure Very Useful And Precision Motor Speed Control Circuits As Explained Below:


Web so depending on the size of the motor, we can simply connect an arduino pwm output to the base of transistor or the gate of a mosfet and control the speed of. This supply is further converted into +12v using a.