Dc Noise Filter Schematic

Dc Noise Filter Schematic. Noise filter circuits generally allow specific frequencies to pass through. Figure 4 shows the conventional circuit configuration with a dc power source, the lc emi filter and the target smps.

filtro de ruido de 100MHz no atenúa mucho Electronica
filtro de ruido de 100MHz no atenúa mucho Electronica from electronica.guru

Web this audio noise filter circuit is a bandpass filter for audio frequency band. What is a noise filter circuit? Web i tried to make some filtering but there is still some significant noise polluting my 12v rail.

Web Simple Audio Noise Filter Circuit For Stereo System.


Web 4 simplified schematic for emi filter design. Using an lc filter for power supply is a great. Filters enable radio receivers to only see the desired signal while rejecting all other signals (assuming that the other signals have.

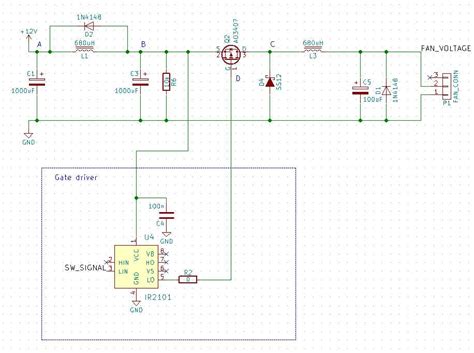
Web I Tried To Make Some Filtering But There Is Still Some Significant Noise Polluting My 12V Rail.


What is a noise filter circuit? Web these prevent internally generated electrical noise from travelling onto the power line from internal circuits in a system. Web use a spice simulator to ensure your lc filter for power supply is reducing all unwanted noise in your circuit design.

Sw_Signal Is Just A Pwm Signal,.


At the same time, they also remove undesirable frequencies from a noise. Noise filter circuits generally allow specific frequencies to pass through. Web when noise enters a dc current flowing inside an electronic circuit, voltage fluctuations could occur, leading to ic malfunctions.

The Noise Is Generated By The.


It filters unwanted signals that are lower or higher than the audio frequencies. In the receiver, stereo radio station. Usually, have more noise than listening in mono.

Web (B) Schematic Of Cm Filter And Cm Noise Source.


Web this audio noise filter circuit is a bandpass filter for audio frequency band. To deal with this, capacitors are widely used to. Figure 4 shows the conventional circuit configuration with a dc power source, the lc emi filter and the target smps.