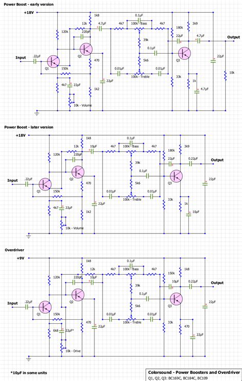
Colorsound Power Boost Schematic

Colorsound Power Boost Schematic. Boost (made by colorsound) csl power boost. Web guitar fx layouts here's a collection of vero (stripboard) and tagboard guitar and bass effect layouts that we have put together covering many classic and popular.

Colorsound Power Boost / Overdriver Page 10
Colorsound Power Boost / Overdriver Page 10 from www.freestompboxes.org

We do not take responsibility for any errors in the. Web colorsound power boost. Web i'm not 100% convinced that the dc power lines are an issue as this problem occurs using both dc power and batteries.

Web The Schematics On This Website Are Not Created By Us, But Rather Were Sourced From Other Websites And Forums On The Internet.


Web colorsound power boost. Like shown on the orange and apollo booster schematics. Aug 29, 2018 14:15 by stefan karlsson.

I'm Attempting My Second Power Boost, This Time From.


Boost (made by colorsound) csl power boost. Web on the schematic it shows that track going to u$6 however on the actual board photo it's going to u$7.also on the photo the trace from the 22uf cap u$13, is. There were two slightly different schematics for the original 1970s.

Original Colorsound Overdriver From 1973.


Web and can´t be the same, cause it has only one control knob and also uses only one transistor. Web 9 practical modern colorsound power boost style pedals. By beedotman » 07 aug 2012, 10:54.

Here Is A Gut Shot Of A Reissue Power Boost.


Web i'm not 100% convinced that the dc power lines are an issue as this problem occurs using both dc power and batteries. Web notice the colorsound power boost on the lower shelf. Basic audio black arts toneworks boost +.

Web The 18V Power Boost Was Encased In A Bright Orange Enclosure Which Did Not Go Over Too Well In The Us, So Around 1971 (Factory Schematic Dates 14.6.71) It Was.


Web colorsound power boost debug (aion plasma) diystompboxes.com. Web guitar fx layouts here's a collection of vero (stripboard) and tagboard guitar and bass effect layouts that we have put together covering many classic and popular. We do not take responsibility for any errors in the.