Capacitive Soil Moisture Sensor Schematic

Capacitive Soil Moisture Sensor Schematic. I cannot guarantee complete accuracy of the. In this quick tutorial you are going to learn how to connect the capacitive soil moisture sensor v1.2 with arduino and get soil moisture percentage.

Capacitive moisture sensor not quite working tlfong01.blog
Capacitive moisture sensor not quite working tlfong01.blog from tlfong01.blog

Web wiki:this arduino analog capacitive soil moisture sensor measures soil moisture levels by capacitive sensing, rather than resistive sensing like other types of moisture sensor. Web learn how soil moisture sensor works, how to connect soil moisture sensor to arduino, how to read moisture using arduino. Web now lets interface the capacitive soil moisture sensor with arduino and display the analog value or soil moisture value in percentage.

The Result Is A Much More Robust Sensor.


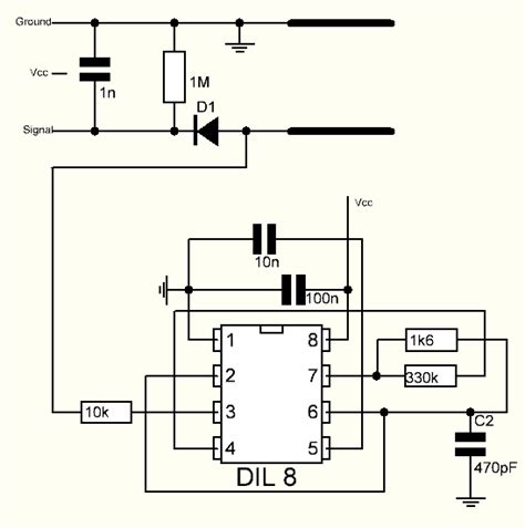
Tools, materials and skills materials: Web learn how soil moisture sensor works, how to connect soil moisture sensor to arduino, how to read moisture using arduino. Web above is the soil moisture sensor schematic, which is once again drawn from a sensor lying around at my place.

Web Moisture Content In The Root Zone Area, Which Can Be Accomplished Through Automatic Soil Moisture Sensors.


Web now lets interface the capacitive soil moisture sensor with arduino and display the analog value or soil moisture value in percentage. I have left out the voltage regulator and the four corresponding caps, because i am feeding in 3.3v. The circuit diagram for this.

The Output Frequency Is Controlled By The Time Constant When Charging/Discharging C3 Through R2/R3.


The detail instruction, code, wiring diagram, video. In this quick tutorial you are going to learn how to connect the capacitive soil moisture sensor v1.2 with arduino and get soil moisture percentage. Web after analysing the circuit, i came up with this schematic (note:

Commercial Soil Moisture Sensors Are Still.


Web this capacitive soil moisture sensor features no exposed plating and uses capacitive sensing to detect soil moisture. January 2021 1 (c) all rights reserved. Steminds soil moisture sensors are.

Web Wiki:this Arduino Analog Capacitive Soil Moisture Sensor Measures Soil Moisture Levels By Capacitive Sensing, Rather Than Resistive Sensing Like Other Types Of Moisture Sensor.


Web schematic before conversion: I cannot guarantee complete accuracy of the.