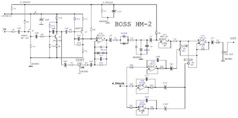
Boss Hm 2 Schematic

Boss Hm 2 Schematic. This is a project for the control theory course, at pennsylvania college of technology. It has an interesting design with both asymmetric soft­clipping.

Dirtbox Layouts Boss HM2 Eq / Swedish Chainsaw Eq
Dirtbox Layouts Boss HM2 Eq / Swedish Chainsaw Eq from dirtboxlayouts.blogspot.com

Boss hm 2 heavy metal. This is a project for the control theory course, at pennsylvania college of technology. Web the boss hm­2 heavy metal pedal generates a unique distortion effect specially designed for heavy metal music.

Web The Boss Hm­2 Heavy Metal Pedal Generates A Unique Distortion Effect Specially Designed For Heavy Metal Music.


This pedal sounded as if it was spawned from the devil himself. It has an interesting design with both asymmetric soft­clipping. This is a project for the control theory course, at pennsylvania college of technology.

Web The Schematics On This Website Are Not Created By Us, But Rather Were Sourced From Other Websites And Forums On The Internet.


Signal goes into a jfet buffer with an approximate 1m input impedance. Web the 68k to q2 collector and ic1 pin 5 should come off 9v not vref according to the boss schematic (works either ways, couldn't pinpoint the difference in tone tbh. Boss hm 2 heavy metal.