Bench Power Supply Schematic

Bench Power Supply Schematic. Last updated on february 8, 2023 by swagatam 114 comments. Everyone has those older or newer atx power supplies laying around.

High Performance Portable DC Bench Power Supply Save Money and Free Up
High Performance Portable DC Bench Power Supply Save Money and Free Up from www.analog.com

As you know using this circuit we can adjustable the voltage but we can. Now you have three options. In this post we discuss how an effective and efficient,.

My Home Built Linear Bench Power Supply, Analysis Of The Schematic Design Ahead Of Building Up The First Pcb.


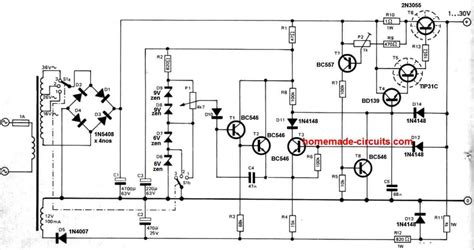
In this post we discuss how an effective and efficient,. Last updated on february 8, 2023 by swagatam 114 comments. Web presented here is a circuit for 30v 10a variable bench power supply that offers variable voltage and current adjustment.

Web So Hey Guys In Today's Article We Are Going To Make A Diy Lab Bench Power Supply Circuit.


Web here is the schematic diagram of bench power supply: Power supply is based around a lm723 voltage. Web it has an inbuilt power socket, fuse for protection, and a switch.

Web Diy Lab Bench Power Supply :


To know the step by step build the bench power supply circuit, download this instruction manual (kit manual): Web 25k views 9 years ago. (hardware!) schematics, pcbs & code for a bench power supply.

As You Know Using This Circuit We Can Adjustable The Voltage But We Can.


The connection diagram is shown in the above image. Everyone has those older or newer atx power supplies laying around. Web how to design a bench power supply circuit.

You Can Throw Them In Your Garbage,.


The red and blue wire in the diagram is connected. Now you have three options. Web by wiring draw | february 21, 2023 0 comment the atx bench power supply wiring diagram is a vital component of any computer system.