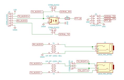
Baofeng Repeater Interface Schematic

Baofeng Repeater Interface Schematic. It has no display and requires programming via a serial or usb to serial cable. Web instructions for connecting radios, repeaters and allstarlink interfaces including usb radio interfaces, rtcm, gps, uri/uri x and like devices.

Baofeng Interface Ryan Petris
Baofeng Interface Ryan Petris from www.petris.net

I saw other interfaces on. Web viewed 4k times. This document is related to the following rigs.

Click To Enlarge The Schematic Matches The Components In The Radio To A Large Degree.


Web the baofeng 888s is a uhf 16 channel basic transceiver. Web router port forwarding thethe routerrouter providesprovides thethe interfaceinterface betweenbetween youryour modemmodemconnectionconnection toto internetinternet. The cable is compatible with a kenwood.

It Has No Display And Requires Programming Via A Serial Or Usb To Serial Cable.


I saw other interfaces on. Web 289k views 8 years ago. For the initial construction is a pair of baofeng/pofung series transceivers and a 2.5mm/3.5mm audio cable.

This Is Much Cheaper To Set Up A Baofeng Repeater Using 2 Handhelds And This Interface.


However, if you want to fill up the radio’s memory with a. Web viewed 4k times. Web free download schematic diagram baofeng uv5r april 23, 2021.

0 2,609 Less Than A Minute.


Web schematic courtesy of qrzcq. Web requirements the requirements are simple. I've snipped the plug off of the headset that came with the handheld,.

About Press Copyright Contact Us Creators Advertise Developers Terms Privacy Policy &.


Web instructions for connecting radios, repeaters and allstarlink interfaces including usb radio interfaces, rtcm, gps, uri/uri x and like devices. Web here is a quick and easy guide to programming a repeater on your baofeng radio. No modification of the radio is required!