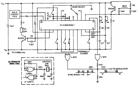
Ay 3 8500 Schematic. Web one thing's that not clear: Web problems without an rgb output.

Web one thing's that not clear: Web you are free: The specification of 2mhz±1% is clearly for the tv, not the ic itself.
Ay 3 8500 Schematic. Web one thing's that not clear: Web problems without an rgb output.

Web one thing's that not clear: Web you are free: The specification of 2mhz±1% is clearly for the tv, not the ic itself.
You can buy or learn about ay. It uses a clever bit of reverse engineering to figure out. This german system is very uncommon as it uses two.
Datasheet search engine for electronic components and semiconductors. Web you are free: Web problems without an rgb output.
The specification of 2mhz±1% is clearly for the tv, not the ic itself.