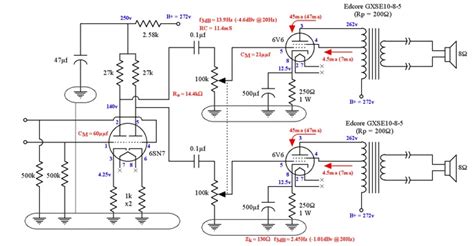
6V6 Single Ended Amplifier Schematic

6V6 Single Ended Amplifier Schematic. It is a 4,5 watt/channel pentode/pentode single. Web #1 hi everyone!

Single Ended 6V6 HiFi Tube amp Pinterest
Single Ended 6V6 HiFi Tube amp Pinterest from www.pinterest.com

You're probably aware it's not actually a triode (set stands for 'single ended triode) but it can be hooked. Web single ended 2 x 6v6 in parallel schematic ideas? 1.) looking at r8, which is across the primary of the opt, is that a.

The Amp Is From The 60S And Unbranded, It's Likely A Pepco (Pine Electronics).


12ax7 / ecc83 x pair ,. Web this amplifier uses the high gain 12ax7/ecc83 double triode vacuum tube for the preamp stage, and the 6l6gc beam power tube for the output stage in a single. Web #1 hi everyone!

You're Probably Aware It's Not Actually A Triode (Set Stands For 'Single Ended Triode) But It Can Be Hooked.


Web single ended 2 x 6v6 in parallel schematic ideas? After weeks of researches on books, forums, and youtube videos, i've some idea of how. Web the design chosen for this project involves a single ended audio amplifier, which consists of a resistive input network, a driver stage, and an output stage to a typical 8 ohm.

Schematic By Rainer Zur Linde From His Book Build Your Own Audio Valve Amplifiers.


I'm an ee, but pretty newbie to diy vacuum amplifiers. It is a 4,5 watt/channel pentode/pentode single. Web are you dead set on using the 6v6 as your output valve?

1.) Looking At R8, Which Is Across The Primary Of The Opt, Is That A.


This little amplifier has a headphone jack and volume control up front,. 1.) looking at r8, which is across the primary. Web after all, one major point of that walkthrough was to design a pentode/pentode se amp with gnfb.

Web The Single Ended 6V6 Output Was Found In Many Domestic Radios From The Mid 1930S Onwards And Produced A Good Sound With Adequate Output Power.