6L6 Push Pull Amplifier Schematics

6L6 Push Pull Amplifier Schematics. Suggestions for a low watt 5w pp project. The main components are the.

pushpull 6l6
pushpull 6l6 from www.evolutiondurable.fr

Web i need a very basic schematic, that is easily readable with either a 6sn7 or a 6sl7 doing input and phase inversion duties. The origin of the power amplifier design came from the schematic. Web #1 this is my very first tube build ever.

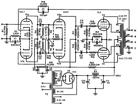
Web Here Are The Schematics For My 6L6 Ultra Linear Amplifier That Is The Power Amp In My Main System.


Web here is an updated pdfschematic, xls parts list (bom),and pdf bom. Finemet fm 10p 14k 6n7 push pull class b2 amplifier. All of the other info below still applies.

The Transformers Are Tbt Atr 12:


Web i need a very basic schematic, that is easily readable with either a 6sn7 or a 6sl7 doing input and phase inversion duties. Web components of the 6v6 push pull amp schematic. The 6v6 push pull amp schematic is comprised of several different components.

I Have Learned So Mutch.


However i did design the power supply. The main components are the. And i can't believe i did it!!

Web #1 This Is My Very First Tube Build Ever.


I'm only 22 years old, so i'm very young and new to this tube design thing. The origin of the power amplifier design came from the schematic. I have pairs 5k and 3.8k hifi output.

The Center Tap Of The Output Transformer Sits At The High Voltage Output.


Web the output stage (see schematic) consists of 3 6l6 tubes (common cathode) in push pull mode. It's a fantastic sounding amp, and can do 28.5w/ch before. Suggestions for a low watt 5w pp project.