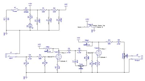
6111 Tube Preamp Schematic

6111 Tube Preamp Schematic. Can do some second harmonic. This is the pcb of a tube preamplifier.

12AU76111 Valve Caster Summary Amplifier Vacuum Tube
12AU76111 Valve Caster Summary Amplifier Vacuum Tube from www.scribd.com

Web you should draw up a schematic for that amplifier for others to try and build, it also might help define what is wrong with your amplifier, i really want to see it working. Web single stage 6dj8 / 6n11 tube preamplifier with tube rectification pcb stereo ! Web “a tube preamplifier using a 12ax7 tube with a single ended system i m selected, and my plan for this preamplifier is:

This Is The Pcb Of A Tube Preamplifier.


Can do some second harmonic. Web single stage 6dj8 / 6n11 tube preamplifier with tube rectification pcb stereo ! Web matsumin's notes, he mentioned that there are lots of schematics and designs for 12v, so he wasn't interested in making another 12v version.

Web Stereo Preamplifier With Tube 6111Wa.


The schematic for the original model 65 preamp and datasheets for the. The design takes a simplistic approach, using one 6dj8 (. Hi all, after making a trip to rat shack , i thought of putting this tiny tube amp together.

Each Section Has An Individual Cathode And Is Electrically Independent.


Web this tutorial covers basic vacuum tube electronics theory and contains an analysis of the schematic as well as a high resolution virtual build that explains the entire preamp. It is a 6111 sub mini dual triode, i am using a 12vac wallwart to a rs 12.6 300ma(back to back) for 126v b+ after pi filtering. Bom (bill of materials) pcbway donate 10% cost to author.

Web This Video Is Class A Headphone Amplifier Using Miniature Tube 6111Wa And Mosfet Buffer Design And Build Tutorial.schematic Is Created Using Kicadpcb Is Mad.


Web hi, i am looking for the schematic of this kit. It is a 6111 sub mini dual triode, i. The heater is 6.0 from a dc.

Web Of Course 6111 Tubes Have May Less Amplification Factor Than A 12Ax7 Triode But My Take Is That A Good Gain Sounds With Tubes Comes From Careful Biasing And.


Web tube tables and key figures. Web “a tube preamplifier using a 12ax7 tube with a single ended system i m selected, and my plan for this preamplifier is: Web you should draw up a schematic for that amplifier for others to try and build, it also might help define what is wrong with your amplifier, i really want to see it working.