60 Khz Receiver Schematic

60 Khz Receiver Schematic. Web a recent news story about the 50th anniversary of wwvb got me to thinking about building my own wwvb receiver. I'm back in the uk for a few weeks and thought a fun project would be to build an msf time.

sensitive 60kHz receiver schematic part two at Rugby PIC Clock
sensitive 60kHz receiver schematic part two at Rugby PIC Clock from www.burningimage.net

May 26, 2016, 09:29:34 pm » hi. Web 10 votes, 13 comments. I have read a bit about how this works and i'm excited to implement it and see if i can get it working.

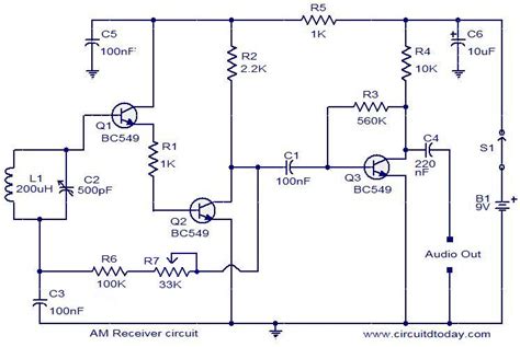
I'd Like To Build A Receiver Circuit For 60Khz Am Radio.


May 26, 2016, 09:29:34 pm » hi. Web the orange wire is an external wire antenna about a metre long. Web 60khz msf antenna and tuning « on:

Web A Recent News Story About The 50Th Anniversary Of Wwvb Got Me To Thinking About Building My Own Wwvb Receiver.


I have read a bit about how this works and i'm excited to implement it and see if i can get it working. The antenna is best laid horizontally as it is to be aligned with the direction of the msf signal (when. Web this receives the 60khz signal from wwvb in colorado.

Web As The Schematic Demonstrates The Modules Are Very Simply Wired Together:


I googled “wwvb kits” and came up with the. Web 10 votes, 13 comments. The cable with the spiral wrap brings power from the main receiver, and takes the amplified signals.

I'm Back In The Uk For A Few Weeks And Thought A Fun Project Would Be To Build An Msf Time.


Web the 60 ghz i/q receiver requires the wideband bandwidth, wide dynamic range, and the high accuracy i/q signal to achieve a high image rejection ratio. Web this project was intended to receive the 60 khz signal from the u.s. I'm making a clock, and wwvb (as well as many other locations…

I Would Suggest You Do A Google Search For Antique Radio Schematic Many Antique Radios Cover The Lw Band.