300B Push Pull Amplifier Schematic

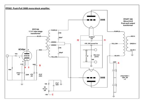
300B Push Pull Amplifier Schematic. The input stages consists of a preamplifier and cathode phase splitter using a ecc82 (12au7), amplitude amplification. Web the pinnacle otl 300b push pull tube amp 6 watts into 8 ohms 10 watts into 16 ohms the finest sounding amp we have ever produced combines the sonic magic of the.

300B Differential PushPull Monaural Amplifier WonderRanch
300B Differential PushPull Monaural Amplifier WonderRanch from itokei.net

Well, that was the textbook explanation. Web download a pdf version of the schematic the choice of input and driver tubes was made experimentally. Amplifiers with elrog er300b triodes

Web Single Ended And Push Pull 300B Amplifiers.


300b amps with silver transformers. Amplifiers with elrog er300b triodes Web the pinnacle otl 300b push pull tube amp 6 watts into 8 ohms 10 watts into 16 ohms the finest sounding amp we have ever produced combines the sonic magic of the.

The Input Stages Consists Of A Preamplifier And Cathode Phase Splitter Using A Ecc82 (12Au7), Amplitude Amplification.


Spent a lot of time punching and drilling holes on the chasses. Web download a pdf version of the schematic the choice of input and driver tubes was made experimentally. Web the output stage efficiency is 33.3%, as 36w/108w equals 0.333.

I Drew A Layout For The Amp To Optimize The Circuits And Design Of The Amps.


Web the 300b push pull amplifier schematic consists of two separate amplifier sections flawlessly integrated into a single unit. Well, that was the textbook explanation.